๐Welcome to Bootcamp!
Overview
Welcome! Coding Bootcamp is Rocket Academy's flagship career-conversion course. It builds on concepts from Rocket's intro coding course Coding Fundamentals. On completion of Coding Bootcamp, students can expect to get jobs as software engineers.
Learning Objectives
What makes a good software engineer? Rocket aims to teach both hard and soft skills one needs to succeed.
Hard skills (base competency)
General software knowledge
App architecture
How the internet works
Database design
Foundational technologies
HTML, CSS, JS, React, Firebase, Express, SQL, Sequelize, Algorithms
Soft skills (extremely underrated and highly valued)
Teamwork
Ask technical questions
Write technical documentation
Perform code reviews
Communicate technical tradeoffs
Code quality
Naming, commenting, decomposition
Git best practices
Curriculum Outline
Rocket's Bootcamp contains 4 modules of 16 course days each, each of which culminates in a project. Rocket requires students complete module projects to continue in Coding Bootcamp.
Frontend
Build UI with HTML, React and CSS (individual project)
Full Stack
Build full-stack app with Firebase backend (group project)
Backend
Build full-stack app with Express backend (individual or group project)
Capstone
Build app with new technology (individual or group project)
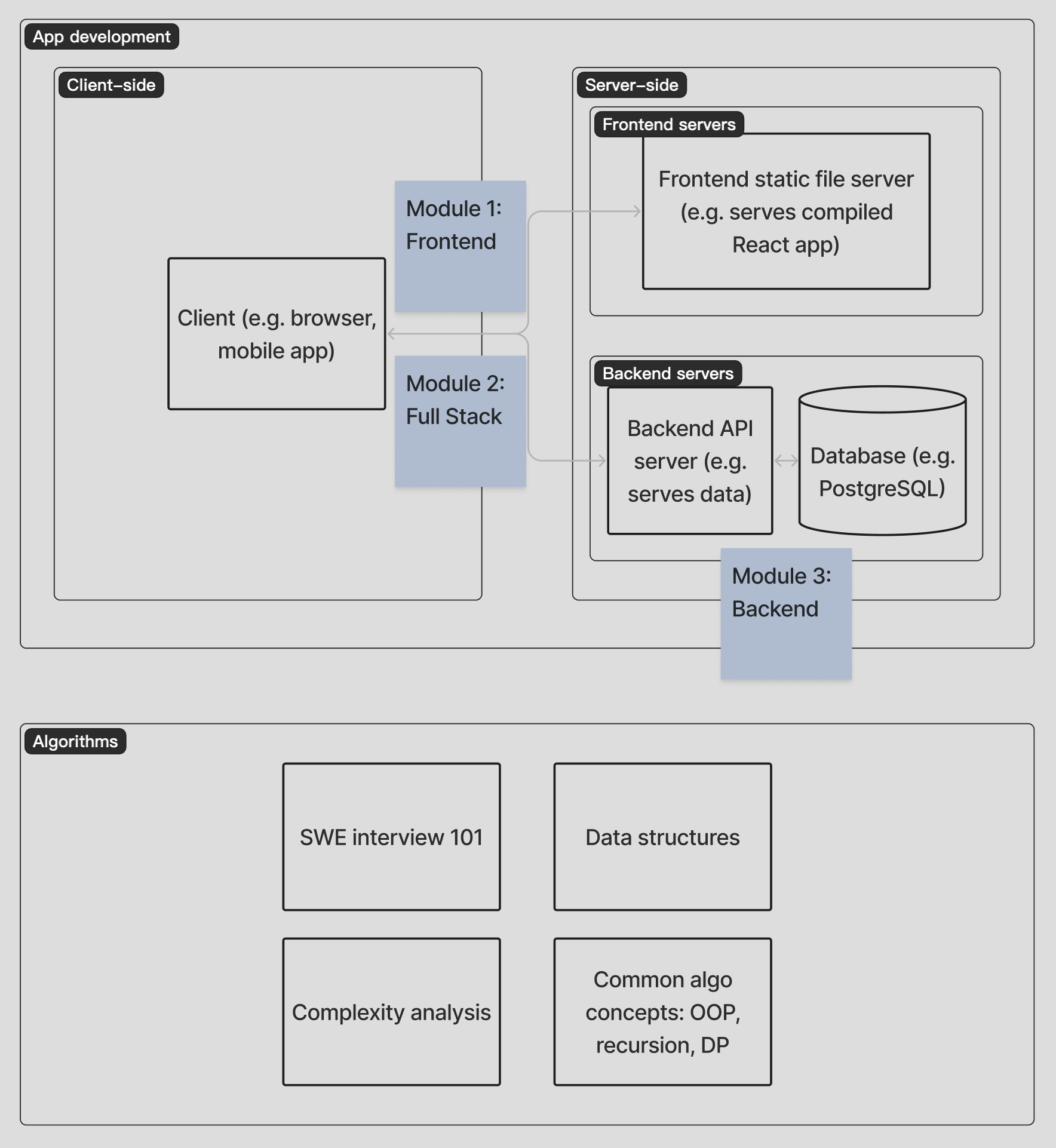
The following is a diagram of Rocket's curriculum. Module 1 introduces the relationship between client and server and how a frontend server can serve a client-side application. Module 2 introduces a 3rd-party backend service (Firebase) that our frontend apps can use to store data. Module 3 introduces how to build a backend service of our own. Throughout the course we will learn algorithms to bolster our foundations and prepare for coding interviews.

You may notice Rocket's docs often reference official docs, guides and tutorials for the content we teach, for example with React, Firebase and Sequelize. We do this because the official docs are often the best explanations, and Rocket supplements those explanations with our own expertise of what students at our levels are likely to understand. All Rocket exercises are intentionally and meticulously designed to suit our students' experience levels.
We hope this teaching style suits you and we are excited to teach you the best!
Last updated